滕州市中润供水有限公司
当前位置:首页 > 新闻资讯 > 正文

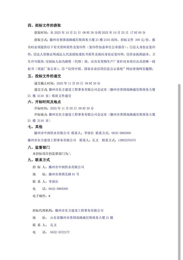
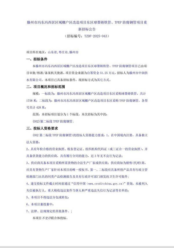
滕州市冯东冯西居区域棚户区改造项目东区球墨铸铁管、TPEP防腐钢管项目重新招标公告

发布作者:  来源:  发布时间:2025/10/22

滕州市中润供水有限公司 版权所有   地址:滕州市善国北路91号   邮编:277599   热线电话:0632-5534111

主办单位:滕州市中润供水有限公司    鲁ICP备09072157号-1   鲁公网安备 37048102006147号

违法和不良信息举报电话:0632-5534111 举报邮箱:tzgongshui@163.com